◎欢迎参与讨论,请在这里发表您的看法、交流您的观点。


—上海海关—
办理涉检行政处罚
“初次违法免罚”案件
——————————
持续释放法治红利




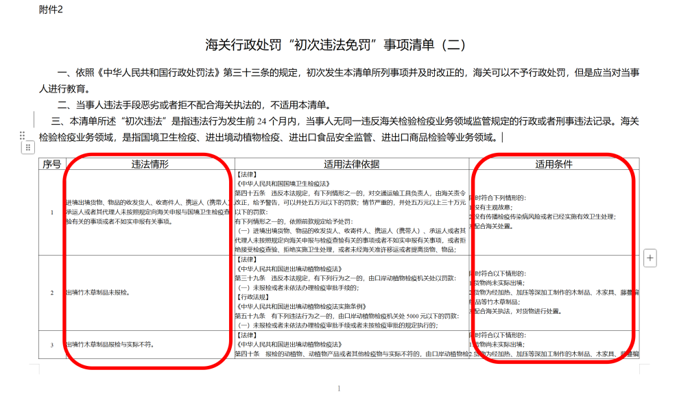
近日,某公司以“一般贸易”监管方式申报入境货物,申报包装种类为“其他包装”:塑托。经海关查验并认定,该批货物的实际包装种类为天然木托,天然木托上具有有效的国际植物保护公约专用标识,与申报不符。当事人的行为违反了《中华人民共和国进出境动植物检疫法》第十二条、《中华人民共和国进出境动植物检疫法实施条例》第十八条第三款、《进境货物木质包装检疫监督管理办法》第五条的规定。
依据原《裁量基准(二)》,应当依法对当事人科处罚款人民币800元整。但根据新《裁量基准(二)》中新增“初次违法免罚”事项清单,当事人初次发生“初次违法免罚”清单所列事项并及时改正的,海关可以不予行政处罚,但应当对当事人进行教育。
经调查,当事人符合“初次违法免罚”的适用条件,海关对当事人进行教育,并依法作出“不予行政处罚”的决定。这一举措是海关进一步扩大“容错机制”的体现,同时也减轻了企业负担。
截至日前,上海海关适用“初次违法免罚”办结案件共计12起,涉及空运、海运两种渠道。

提示:政策虽好,仍要遵纪守法哦~


海关作为国家进出境监督管理机关,将持续关注进出口企业和个人切身利益,进一步健全“容错机制”,使法治刚性与执法柔性有机融合,有力推动法治海关建设与营商环境优化有机融合。

推荐阅读
来源:上海海关12360热线等
*部分内容来源于网络,如有侵权,请联系删除


◎欢迎参与讨论,请在这里发表您的看法、交流您的观点。

工作时间:8:00-18:00
电子邮件
扫码二维码
获取最新动态
