◎欢迎参与讨论,请在这里发表您的看法、交流您的观点。




寒假作业大“晒”!看元气少年玩转非遗年

凌云少年以“我为你讲民俗——语、地、历、生跨学科多维度的民俗传承”和“春节申遗民俗文化体验廊道布展——物、数、英、体、道跨学科任务”为主线,从祭祖仪式到庙会探访,从三代记忆访谈到多学科探究,用语文的细腻、历史的纵深、地理的广博和生物的科学,解码民俗背后的文化密码。PPT、视频等多元成果,不仅是知识的凝练,更是文化自信的生动表达。他们以实践证明了:传统文化并非书本上的静态符号,而是与生活、学科紧密相连的鲜活存在。
晋步少年以“制作走马灯”为媒介,串联物理、语文、数学的智慧火花,三视图的严谨投影化作走马灯的设计密码;语文学科猜灯谜主题活动中,灯谜创作与诗词成语碰撞出趣味灵感。学生们在动手实践中发现,传统文化不仅是历史的沉淀,更是学科知识的生动载体。同学们的优秀作品,正是这种跨学科思维的最佳注解。








“晋步少年焦乐予:本是晋德一猛将,威震十一美名传。
凤舞九天觅人才,英姿飒爽功名谈!(打一晋步元师名)”
点击查看谜底
▼
“晋步少年贺梓喆:混沌初开,春生夏长,秋收冬藏(打一校园地点)”
点击查看谜底
▼
“晋步少年李昀松:形状长方,身披紫衣,腹中划痕累累(打一学生必备品)”
点击查看谜底
▼
“晋步少年伍羿博:文刀雕尽白玉屑,积絮成峦映寒光(打一晋步元师名)”
点击查看谜底
▼
“匿名同学:论功行赏开集会 (打一三字活动)”
点击查看谜底
▼
“晋步少年李昀松:或绿或黄,不可或缺
(打一校内重要物品)”
点击查看谜底
▼

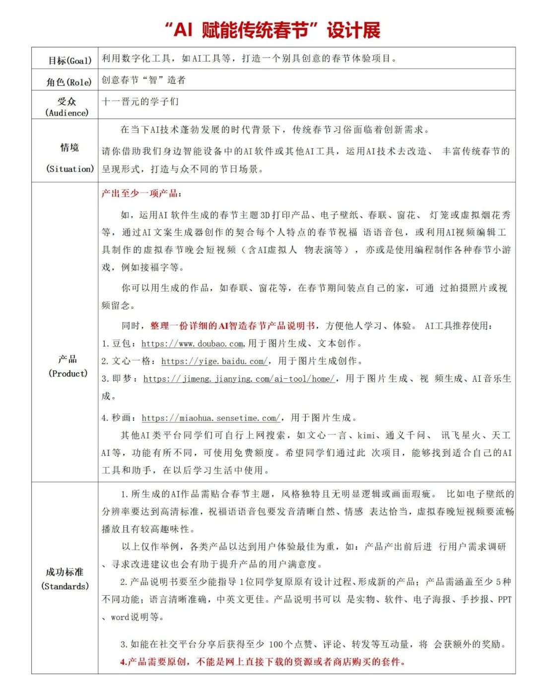
科技赋能:为传统节日注入时代新意

在寒假主题学习中,学生们不仅深化了对春节民俗的理解,更在团队协作、创新思维、技术应用等方面得到全面锻炼。孩子们在采访中感悟时代变迁,在实验失败中学会坚持,展览策划团队在分工中磨砺沟通能力。一场展览,一次实践,一份作业,皆是成长的印记。

传承不息,创新不止。
元气少年们以青春之名,将继续书写文化传承的崭新注脚。
文字:王佳玉 张琳珏
排版:张心如
审核:杨雄 张琳珏

◎欢迎参与讨论,请在这里发表您的看法、交流您的观点。

工作时间:8:00-18:00
电子邮件
扫码二维码
获取最新动态
