首页 / 教育 / 正文
快看!2025广州一模各科试卷及答案解析汇总来了!这周末会出分吗?

Time:2025年04月23日 Read:358 评论:0

扫码加高考君
领广州一模广东一模等试题答案

▼▼▼


2025年广州一模目前已经结束,你考的怎么样?有家长和同学在问:什么时候出分?什么时候出分数线?

按照往年规律,最快会在考试当周周末出分,但一般会在考后一周才公布本科线、特控线等划线情况,届时高考君会为大家持续跟进,敬请留意!

高考君也为大家汇总了今年广州一模各科试卷及答案解析,大家可以先行复盘估分!

3月30日,新东方联合羊城晚报,举办高校招生线下见面会,已有40多所知名大学确认到场,覆盖高考400-600分以上的同学!大家可以扫码报名参加,带上一模成绩现场咨询大学!

扫码预约即可参加广东知名高校招生见面会

▼▼▼

图片


广州一模-语文


作文最新解析


该作文是一道典型的思辨类题目。要求考生对“人工智能拥有情感”这一假设进行多角度、多层次的思考和辩证分析。

材料针对“人工智能拥有情感”这一材料,论证思路可以从多个角度展开——从科技、伦理、社会、哲学等角度分析AI情感的可能性和影响。明确AI拥有情感既是科技进步的体现,可能带来深刻的伦理和社会挑战。同时回应可能的质疑,强调AI情感的影响不容忽视。呼吁理性对待AI情感,平衡科技进步与伦理责任。充分展现对“人工智能拥有情感”这一主题的深刻思考。在明确主题的基础上,合理划分层次阐述AI情感发展对人类社会的多方面影响,不拘泥于利与弊。

该题要求学生在关注现实社会生活的基础上,多角度辩证看待该母题衍生的社会发展问题与新时代科技发展背景下的机遇挑战,分析试题体现高考新理念下命题设计的主观性、开放性,引导考生在辩证分析中中发现世界的复杂性,将思维导向深处。

参考立意:

1. 科技进步与伦理挑战
2. 情感的真实性与人类独特性
3. 社会变革与人际关系的重塑
4. AI情感的潜在风险与应对

备考建议

思辨类作文,需要注重思维的深度和逻辑的严密性。备考时可注意:一. 围绕一个核心问题展开。强调逻辑性和思辨性,多角度、多层次地分析问题。二.联系实际:将抽象问题与现实生活、历史事件、社会现象等联系起来,增强论证的说服力。


图片

图片

图片

图片

图片

图片

图片

图片

图片

图片


扫码加高考君
领广州一模完整版试题答案点评解析

▼▼▼




广州一模-英语


整体难度

本次考试整体难度中等

阅读理解难度中等。四篇文章话题分别是“常规广告类应用文”,“博物馆教育服务机构为学生提供定制的学习研学服务”,“概览效应”以及“ “信息充分性错觉” 的现象”。文章的体裁为常考的应用文,记叙文和说明文。细节题占比最大,考查对文章细节的把握。推断题篇章结构题锻炼逻辑思维,个别误导性题干和选项增加难度。主旨题需理解写作含义,提升归纳能力。猜词题需注意联系语境,前后照应。总体而言,题目设置和往年一模一致,需要引导学生注重细节理解和合理推断。

七选五题目难度中等。体裁为议论文。文章通过探讨手工活动对人类思维和情感的影响,讨论了现代生活中人们逐渐减少复杂动手活动所带来的问题及其启示。文章话题较为新颖,尤其是最后两段的分析需要考生结合上下文进行推断,难度较大。

完型填空难度中等。文章先叙事后议论,讲述“我”在银行办事,新的银行出纳员在遇到问题时求助经理,却不认真学习操作。通过此事“我”想到了“授人以鱼不如授人以渔”的道理并且提出了作者观点和建议。题目词汇难度中等偏上,但是都属于高频词需要掌握范围。

语法填空难度中等。文章通过赛事介绍和获奖作品的展示,表达通过影像推动野生动物保护的意义。本次语法填空考察了名词、冠词、从句、词性转变等常规知识点,非谓语依然是热门考点,且本次一模延续高考的考法,考察了熟词僻义,考试需考生掌握词汇的全面用法。

写作应用文体裁是演讲稿,要求学生以“实体书店是否会消失”为主题撰写一篇英文演讲稿,内容需包含个人观点及理由。题目取材比较结合社会热点,贴近社会生活。演讲稿需明确表达个人观点,并从环境体验、文化价值、社交功能等角度展开理由,逻辑要清晰,论据要具体。写作需体现演讲稿的文体特点(运用开场白),并灵活运用连接词增强连贯性。高考中演讲稿考察概率较高,尤其关注社会文化类话题。作文采取三段式展开,可以采用“总-分-总”结构,首段亮明观点,中间分点论述,结尾呼吁总结。可以多用举例(如实体书店的独特氛围)、对比(线上与线下购书差异)来增强文章说服力。读后续写难度中等。讲述了来自中国的交换生李明来到英国学习与交友的故事,因文化冲击,李明在和同学交流,小组合作以及课后活动等方面都感到有点格格不入。此时,有同学邀请他参加达人秀活动,且他也想向外国同学展现所学的中国功夫。续写构思时需要注意段落提示句,描绘李明在备战达人秀中,如何用他的中国功夫令他的外国同学们折服。重点突出通过的此次活动,李明展现中国功夫吸引同学们的关注,帮助李明更好的融入作为交换生的校园生活,是个人成长的主题。

新东方独家数据


备考建议

和2024年高考考察风格一致,考察英文语言理解能力和思考能力,也有创新。如果想获得高分,必须认真积累,仔细审题,随机应变:

1. 在阅读理解方面,注重词汇积累,提高阅读定位能力和句子分析能力。

2. 在七选五方面,需要从把握文章的主旨,并能够根据上下文推断出合适的选项。

3.完形填空方面,要熟记高频词,准确理解文章和代入排除。

4. 在语法方面,扎实语法基础,牢记常考动词用法和三大从句,注重句子分析同时注意熟词生义的情况。

5. 在写作方面,应用文需要多积累一些常见应用文文体,积累相关表达;读后续写需要多加练习四种常见主题,提高分析篇章能力和积累情绪动作表达。

图片

图片

图片

图片

图片

图片

图片

图片

图片

图片



广州一模-数学


试卷概况


本次试卷采整体难度中等偏上,考法灵活,考点全面综合,突出能力,强调数学思想方法的应用,符合新课标对学生数学核心素养的考查要求。压轴题设计巧妙,能有效区分学生水平,对教学有较强导向性。

各小题情况见下表:



试卷对比


1.考点上与以往相当,各类题型分值分布以往的广州模拟考大致相同。

2.部分题目结合实际情境,如射击数据的统计分析、传球概率问题,让学生感受到数学在实际生活中的应用,增强学习的兴趣和动力,如T11考查统计基础概念、T17考查概率结合数列,均偏向数学在生活中的实际应用。

3.试卷对作答中解题思维要求较高,题干材料理解、题目条件转化等,成为解题的关键。



备考建议


1.调整心态。平常心对待,考试的作用在于查漏补缺,发现问题后寻找对策是关键。

2.注重基础、应用。对于基础考点需要反复复习、巩固,尽量避免在基础部分丢分。

3.及时总结。高考到来前,所有的考试无论大小都是演习。对错已经成为过去,做好总结,才是拉开差距的关键。

厚积薄发,一战成名!


图片

图片

图片

图片

图片



广州一模-物理


整体难易程度

本试卷难度适中,含3000字文本、29幅图表及12道情境题;平均一道题200字、1.9幅图表、情境化题目占比为80%。与去年广东高考相较,文字量更精简,情境题型持平,图表运用数量有所上升,题目中也相应出现创新的考题,因此考生需适应情境化题目占比较高的趋势,切忌知识点的生搬硬套,注重与生活的紧密贴合,灵活应用。

【选择题】

选择题部分内容的考察题目大多为常规经典题目,难度适中,涉及到的考点大多为以往热门,有利于中等程度学生发挥。需要注意第5线圈的转动切割有较强的的误导性,考生容易将其与交变电流的产生相结合导致出错;第7考察的感应电流的产生以及第9题考察的电场基础题目的形式比较创新,要求考生熟悉考点的同时要结合情境分析;

【实验题】

11题涵盖了力与电磁的基础实验,所涉及考点有测量电阻的误差分析、探究力的平行四边形定则以及变压器的原副线圈电压与匝数关系,考察多个考点但考法较简单,在实验的基础扎实情况下能较轻松得分;

12题考察的是光电门工作原理以及测量过程的误差分析计算,该实验题的考法比较创新且部分填空的计算量较大,有一定难度;

【计算题】


13题考察的是热力学结合液柱模型的计算,应用理想气体状态方程+液柱气体压强的表达式+热力学第一定律即可求解,考点较基础;

14题涉及到多过程动力学分析或者动能定理的应用+有能量损失的碰撞模型,综合性较强,对于能够熟练应用动能定理解题的考生,这一题能够轻松拿下,但需要注意对于多过程的讨论要明确好讨论的对象与过程。

15考察的是带电粒子在圆形电磁组合场中的运动,第(1)、(2)小题的列式过程较简单,分析难度不大,最后一个小问对于粒子涉及到分类讨论,分析过程涉及的考点内容综合,难度大。

历年考频分析


备考建议

1.考生在平时备考时应该注重知识的全面性与框架性,对概念的理解要细致到位,切忌盲目去做偏题怪题难题。同时物理非常注重学生的审题能力,在审题时一定细心,如果审题经常出问题,建议适当做些针对性的审题训练,如增加划关键词,做到细致审题。

2.在梳理好整个高中的知识框架之后,可以开始刷题,查缺补漏。切忌在知识体系框架完善之前盲目进行题海战术。刷题应以中档情景题为主,注意理论与生活实际的应用。同时也应整理好错题,整理错题时切忌流于形式,而是要把握出错的原因,这样才能避免相似的相同的内容一错再错。

3.对于基础生,聚焦力学、电磁学板块,基础扫盲;针对高频中低档题型进行强化训练,提升解题速度;对于中等生,巩固基础,清零易错点;突破中高档题,提升难题步骤分;对于培优生,可尝试全国压轴题,以命题人视角,争取一题多解。

图片

图片

图片

图片

图片

图片



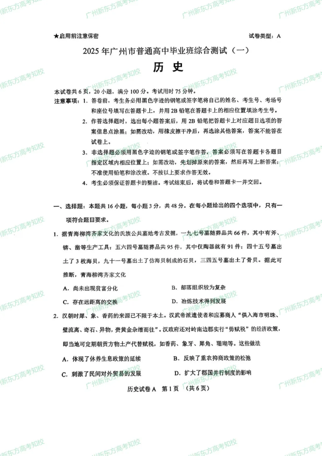
广州一模-历史


整体难易程度


本次广州一模历史考试整体难度中等,与2024年广东高考历史难度相近。试卷注重考查中国史,思想文化领域、政治制度演变是本次考察的重点。材料题难度较大,常规的两道论述题对学生的知识整合和时间管理能力要求较高,考查内容跨越多个时间维度,体现了对历史阶段特征的综合把握。世界史部分通过论述题考查全球史观下的历史问题,强调学生从宏观视角分析问题的能力。

本次考试注重考查学生对主干知识的掌握以及综合运用能力。同时,试卷体现了新高考以来广东卷的特征,如强调史料实证、时空观念和历史解释等核心素养。考生需在复习中强化基础知识,提升综合分析能力,培养宏观视野,以更好地适应高考的要求。

2025届的考生应注重基础知识的巩固,同时加强史料分析和跨时空综合能力的训练,关注全球史观和中外史结合思维的培养,以提升应对高考的能力。

历年考频分析


备考建议

2025届的考生需要在掌握历史基础知识的前提下,理解中外历史、掌握史料分析技巧,同时还需积极联系社会现实,关注时政讯息,备战高考。

1. 快速梳理知识框架,掌握基础知识:以思维导图等形式整理重要史实,强化时空观念,明确历史发展脉络。

2. 培养史料分析能力,关注史料价值:训练提取有效信息、判断史料价值的能力,提升史料实证素养。

3. 结合时政热点:关注近期重大时政事件,尝试从历史角度分析其背景或意义,增强唯物史观和家国情怀。

4、加强常规重点题型练习:特点类、史料分析类、论述类等题型训练,关注当下热点新闻,多角度解读,综合训练。


图片

图片

图片

图片

图片

图片




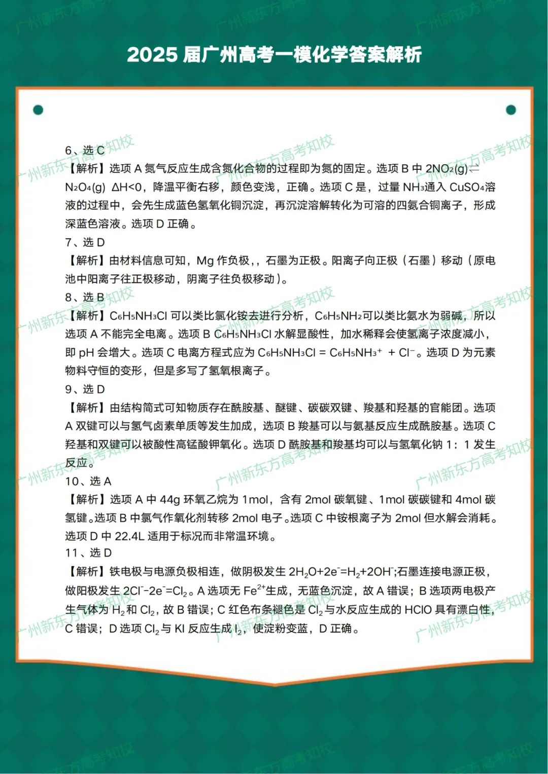
广州一模-化学


整体情况

本次调研考试卷总体难度为中等,基础实验和氧化还原(以电化学形式出现)依旧是考察热点所在。本次广州一模氧化还原的考频继续提升,氧化还原学不懂,卷面只能得少部分分数情况依旧存在,而且会继续加重。

在选择题部分,1-6、9、10、12题主要集中考查如STSE、基础实验、基础概念、官能团性质等基本化学知识,整体考查偏记忆积累方向,属于掌握和记忆课内知识点就能答对的题目;7、11、16题均考察了电化学的知识点,电化学板块占分有所提升,8题考察水溶液中的离子浓度,13题考察物质结构,14题考察价类二维图,15题考察反应历程,考察综合、难度中等,这部分题目除去知识点掌握还需要有一定的推理能力才能得分。

综合分析选择题的考查情况,以电化学形式出现的氧化还原考察占比增大,并且在选择题考察了一道工艺流程,同样考察到了氧化还原,对氧化还原的掌握提出了更高的要求,值得引起注意;剩余选择题则考查物质结构、化学基础知识、NA计算等常规考点,考频与往年真题一致。

此外,本次考试的大题整体难度适中,题目信息阅读量较大,保持住了一页纸一道大题的惯例,对学生的审题及快速阅读能力依旧保持高要求。第17题为实验探究题,以二氧化硫相关性质为出发点,结合装置选择、平衡和反应速率进行考查,计算考频提升,对计算能力要求较高,最后一个空涉及到实验方案设计,对综合实验分析能力要求较高。第18题为工业流程题,整体难度为中等,涵盖反应条件分析、陌生方程式书写、Ksp相关计算以及晶胞计算等内容,延续一模一贯考法。第19题考察反应原理,题型高度匹配高考要求,其中第4小问的计算难度不高,但需写出计算过程,延续去年高考要求计算有过程,理科思维要求较高。第20题为有机化学大题,整体考查难度不高,考型与去年高考别无二致。

综合分析大题的考查情况,本次考试的大题形式与2024年高考类似,总体难度中等,要求学生具备良好的知识迁移及分析能力,同时在氧化还原和计算方面要求变高,理科思维考察加深。

考点分析

图片


备考建议

1.重视氧化还原板块的掌握,高一高二学生需要着重关注这部分知识点掌握及计算能力提升。

2.在复习过程中,要回归课本,重视情景类知识,包括制备情景和应用化情景的复习,学以致用。

3.在学习基础知识点基础上,掌握与课本内每个知识点相关的实验,熟练掌握实验探究和设计原理,将理论知识与实验方法结合。关注课本中的拓展装置,通过制备原理与物质性质的探究进行知识迁移,增强实验和知识点的关联性。

4.加强连贯性实验学习,掌握连贯性实验分析方法及不同实验对应的仪器分析方法,建议下一步增加实验探究及实验流程、氧化还原等内容练习,提高实验板块得分能力。

5.加强日常题目练习深度和广度,在日常练习中深挖知识点联系,全方位构建知识点框架体系,扎根本、落实处,做好时间规划与分配。

图片

图片

图片

图片

图片

图片

图片

图片


图片

图片

图片

图片

图片

图片

图片



广州一模-地理


整体难易程度


本次一模试卷难度总体上属于中上,与广东高考考查趋势一致,侧重逻辑分析的自然内容,人文内容占比下降。

选择题参考了24广东一模自然地理考查11道题,占比与24年高考相近,考查的方向更偏向于课本原理知识点的理解和运用,需要熟悉知识点原理,材料中较多地理术语;人文地理知识点中工业和交通考查频次增加,主要是与广东省内的时事热点话题结合考查,例如11号线的开通。

综合题中人文地理依然占据一道题18分,考查的内容为交通专题,难度相对工农业较大,但是考查题型变化不大,主要为区位因素及发展影响;自然地理考查两题,分值34分,难度大,考查的知识点为地貌和植被与土壤,也是近两年广东模拟题常考的方向,需要学生能够联系日常运用知识点解答,强调综合分析能力。

考频分析

图片

备考建议

1.注重基础知识的训练,回归课本,落实好主干知识点的掌握。同时愈发强调学生的学科素养与能力,呼应地理学科的课程改革的理念和要求,引导地理教学回归到地理学科本质上,注重地理过程和成因机理分析。

2. 增强对基本地理概念及术语的记忆,加强语言组织能力的培养及文字表达能力的训练,答题要注意规范化和术语化,表达要简洁,避免口语化。

3. 做题中提升读图表的能力,增强对材料信息的有效提取能力,答题要结合所给图表或文字材料进行,不要死背答题模板、机械答题。同时一定要注重审题能力的培养,要认真审题,适当标注,防止出现漏题现象。

图片

图片

图片

图片

图片

图片

图片

图片



广州一模-思政


扫码加高考君
领广州一模完整版试题答案点评解析

▼▼▼



广州一模-生物

扫码加高考君
领广州一模完整版试题答案点评解析

▼▼▼




扫码预约即可参加广一模考后指导讲座

▼▼▼


扫码预约即可参加广东知名高校招生见面会

▼▼▼

新东方高考一对一全日制课程招生中
可扫码登记获取更多优惠

▼▼▼

标签: 高考 

发表评论:

◎欢迎参与讨论,请在这里发表您的看法、交流您的观点。

关于我们
聚焦企业最新资讯,助力职业经理人把握企业动向。
留言本
留言本
免责声明
免责声明
投稿规则
投稿规则
扫码关注
Copyright 56ceo.com Rights Reserved. 京ICP备2021035958号-6