◎欢迎参与讨论,请在这里发表您的看法、交流您的观点。

器官移植是治疗终末期器官衰竭的关键手段,但长期以来一直受限于供体短缺的问题。为解决这一难题,早在上个世纪,科学家便开始探索将其他物种的器官移植到人体的可能性,经过多次尝试与筛选,最终将猪选定为最理想的异种供体。这一选择基于多重考量,猪的器官在大小、结构和生理功能上与人类比较接近,同时成本相对低廉,且相较于灵长类动物,其伦理争议更少。
随着基因编辑技术的迅猛发展,异种移植的理论和技术壁垒逐步被打破。如今,科学家能够精准编辑猪的基因,敲除如糖蛋白α-半乳糖基转移酶1(GGTA1)和胞苷单磷酸-N-乙酰神经氨酸羟化酶(CMAH)等引发超急性排斥反应的关键基因,同时引入人类血栓调节蛋白(hTBM)和血红素加氧酶1等人源基因,从而显著提升移植相容性。这些进展为猪器官在人体移植中的应用奠定了坚实的理论和技术基础。
近年来,异种移植研究在临床前和临床阶段取得了显著突破。例如:
2021年9月,美国纽约大学朗格尼医学中心首次将敲除GGTA1基因的猪肾移植至脑死亡受体体内;
2022年1月,马里兰大学医学中心完成了全球首例基因编辑猪心脏移植至活体患者的手术,患者术后存活了60天;
2024年3月,美国麻省总医院成功将经过多基因编辑的猪肾移植到一位活体患者体内,患者术后存活了2个月。
这些里程碑事件在全球范围内引起了广泛关注,进一步凸显了异种移植的巨大潜力。但由于肝脏功能的复杂性,在此之前,猪肝脏尚未实现向活体人类的直接移植。
2025年3月26日,空军军医大学西京医院窦科峰院士、王琳教授、董海龙教授、陶开山教授团队等众多研究者在Nature上发表题为“Gene-modified pig-to-human liver xenotransplantation”的研究论文,该成果登上Nature首页,在学界及社会引发了广泛关注,新华社与人民日报也对此进行了报道。

该研究采用异位辅助移植方式,将经过基因编辑的猪肝脏移植至脑死亡受体体内,并在10天内对移植物的功能、血流动力学以及受体的免疫和炎症反应进行了系统监测。结果显示,移植的猪肝脏能够产生胆汁、分泌白蛋白,其肝功能指标总体稳定,血流动力学维持正常,且未出现明显的排斥反应,免疫和炎症反应均得到了有效控制。
研究团队同时对基因编辑猪进行了评估,证实相关基因修饰达到预期效果。这一研究初步验证了猪到人肝脏异种移植的可行性,为未来肝移植治疗提供了重要参考和实践依据。
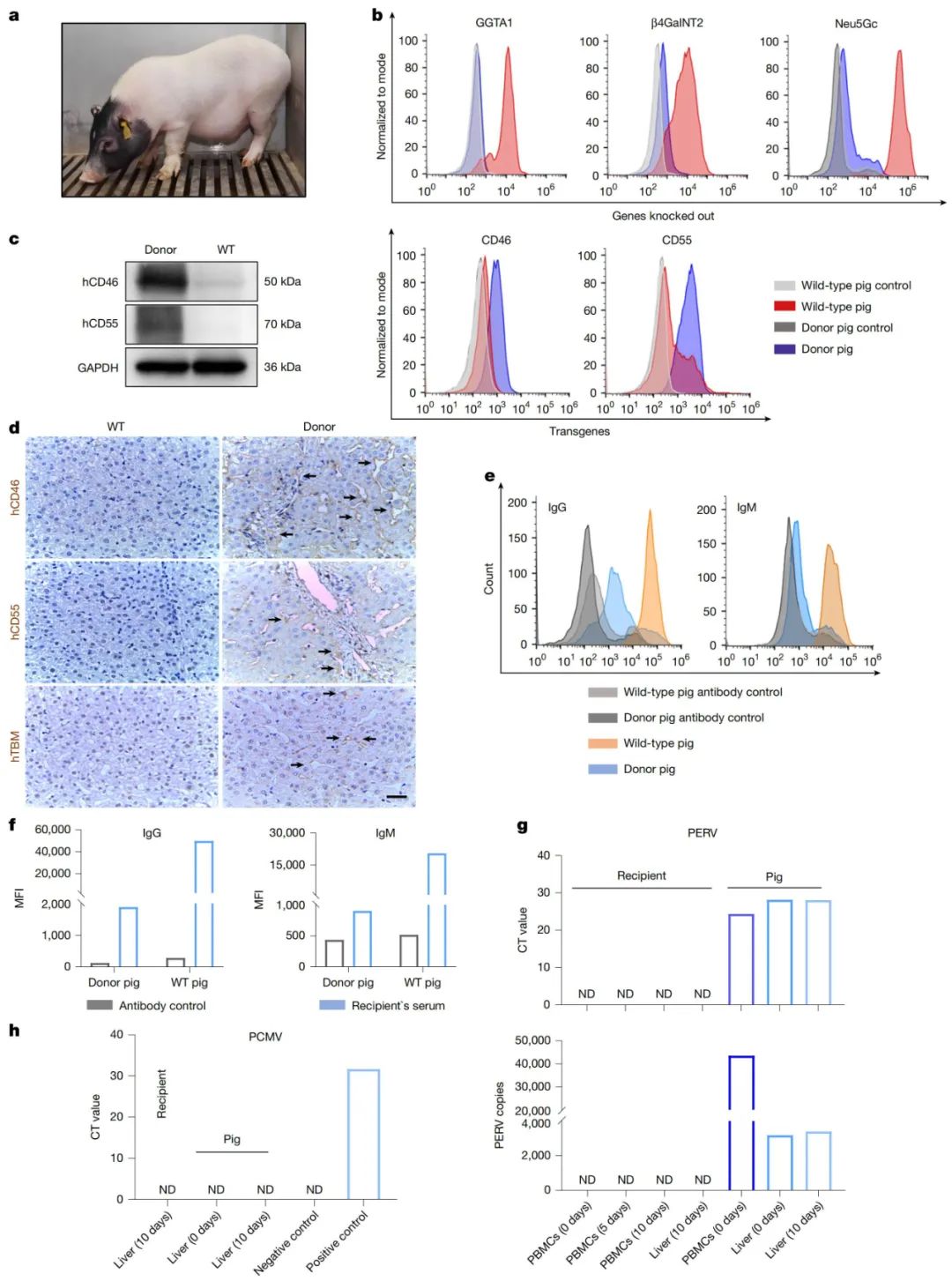
基因编辑猪的评估
研究采用了一头经过六基因改造的巴马小型猪作为供体。基因编辑后,通过流式细胞术、蛋白免疫印迹和免疫组化染色检测显示,引发超急性排斥反应的关键基因——GGTA1、B4GALNT2和CMAH大多失活;而人类补体调节蛋白CD46、CD55等则显著过表达,同时成功插入了人血栓调节蛋白基因hTBM。此外,受体体内异种反应性免疫球蛋白M和G抗体水平较低,未发现猪内源性逆转录病毒、猪巨细胞病毒感染或微嵌合现象。

图1 供体基因编辑与致病性监测
异位辅助肝移植手术
术前对供体猪进行血管分割,发现其门静脉和下腔静脉大小与受体匹配。手术采用异位辅助移植方式,将受体下腔静脉部分切除,连接供体肝脏的上腔静脉和受体下腔静脉近端,吻合供体门静脉与受体下腔静脉远端,连接供体肝动脉与受体腹主动脉,并引出胆汁。研究结束时移除猪肝脏,用人工血管重建受体下腔静脉(该手术于2024年3月10日进行)。

图2 异位辅助肝异种移植手术
猪肝脏的功能表现
移植后,猪肝脏在门静脉再灌注2小时后开始产生金黄色胆汁,术后胆汁量和猪源白蛋白含量均增加,表明肝脏能在人体内存活并发挥功能。反映肝功能的丙氨酸转氨酶(ALT)和天冬氨酸转氨酶(AST)水平变化不一致,ALT正常,AST术后升高后迅速下降,但这不一定意味着移植物功能异常。此外,碱性磷酸酶水平正常,胆红素和γ-谷氨酰转肽酶(γ-GGT)在后期升高。

图3 异种移植的功能
移植后的血流动力学
通过超声监测发现,猪肝动脉、门静脉和肝静脉的血流速度在术后处于可接受范围,门静脉流量稳定。虽然术后早期血小板数量减少、活化部分凝血活酶时间(APTT)增加,但最终都恢复正常,而凝血酶原时间(PT)始终维持在生理范围内,表明hTBM转基因有效维持了循环稳态。

图4 异种移植物血流动力学监测
猪肝脏的组织学分析
对供体肝脏进行多种组织学检测,发现围手术期仅有轻微的窦状充血和炎症细胞浸润,无免疫排斥迹象。受体原肝脏组织在术后10天出现轻度肝内胆汁淤积,可能是后期胆红素和γ-GGT升高的原因。移植肝脏的肝细胞增殖能力强,星状细胞活化程度低,肝窦内皮细胞(LSEC)重新填充良好,且微观结构未受破坏,也未观察到病毒颗粒。

图5 异种移植肝和原人肝的组织学
异种移植物引发的免疫反应
使用多种免疫抑制剂抑制异种移植引发的过度免疫反应,包括甲基强的松龙、他克莫司、霉酚酸酯等。对移植物进行活检,发现补体C3d、C4d和C5b-9沉积较少,术后10天移植物中检测到中等量的IgM和IgG,但血清中IgM和IgG水平围手术期无明显变化。术后T细胞受抗胸腺细胞球蛋白抑制,B细胞先升高后被利妥昔单抗抑制,炎症反应相关的 C 反应蛋白和降钙素原水平先升高后下降,其他细胞因子也得到有效控制,表明炎症反应在移植后得到良好控制。

图6受体的免疫和炎症监测
空军军医大学西京医院团队的研究初步确定了基因修饰猪肝脏在人体应用中的可行性和相关机制。研究成功将六基因编辑的猪肝脏以异位辅助方式移植至脑死亡受体内,在10天监测期内,移植物功能表现良好,血流动力学稳定,免疫与炎症反应得到有效控制。这证实了基因编辑猪肝脏在人体应用的潜力和安全性,为后续研究提供了宝贵的实践依据。
此次研究采用的异位辅助移植方式,展现出作为肝衰竭患者过渡性治疗手段的潜力。但仍需注意到,“异位辅助移植”的方式未移除受体原有肝脏,而是将猪肝脏另行安置于腹腔内。由于受体仍保留自身肝脏,尚无法完全确认在患者完全依赖异种肝脏时,其能否提供足够的生理功能。尽管如此,此次试验为未来原位移植积累了重要经验,在异种移植领域具有深远的开拓意义。
令人振奋的是,今年1月11日,该团队进一步突破,成功将基因编辑猪肝脏原位植入脑死亡患者体内,首次在国际上实现异种肝脏对人体肝脏的完全替代。术中当移植猪肝血流开放后,患者器官血流灌注良好,并迅速产生胆汁。术后当日,患者生命体征平稳,肝功能等多项指标逐步恢复。目前研究团队已完成相关论文撰写,并计划尽快投稿,期待这一突破性成果的正式发表!
VectorBuilder云舟生物是世界知名分子生物学家蓝田博士创办的基因递送领军企业,在全球设有10余家子公司和办事处,2023年晋升为全球独角兽企业。
云舟生物独创“载体家”平台,开启了个性化基因载体的商品化时代;目前已赋能全球90多个国家和地区,为超过4500家顶尖科研院校和制药公司提供服务,在QS前100高校的客户覆盖率达到了90%,全球TOP30药企的客户覆盖率亦超过90%,产品成果的全球文献引用量逾5000篇。
云舟生物的基因药物CRO、CDMO项目遍布北美、欧洲、日本等多个国家和地区,已成功助力全球数十个项目成功开展IIT或IND研究,其中GMP级别的质粒和慢病毒载体已获得美国FDA的IND正式批准,用于在美国的多中心临床试验。
云舟生物致力于系统性攻克基因递送行业的关键技术瓶颈,为行业和世界创造不可取代的价值。







◎欢迎参与讨论,请在这里发表您的看法、交流您的观点。

工作时间:8:00-18:00
电子邮件
扫码二维码
获取最新动态
