首页 / 教育 / 正文
2025执业药师考生注意!新大纲「通关秘诀」已送达

Time:2025年05月08日 Read:266 评论:0

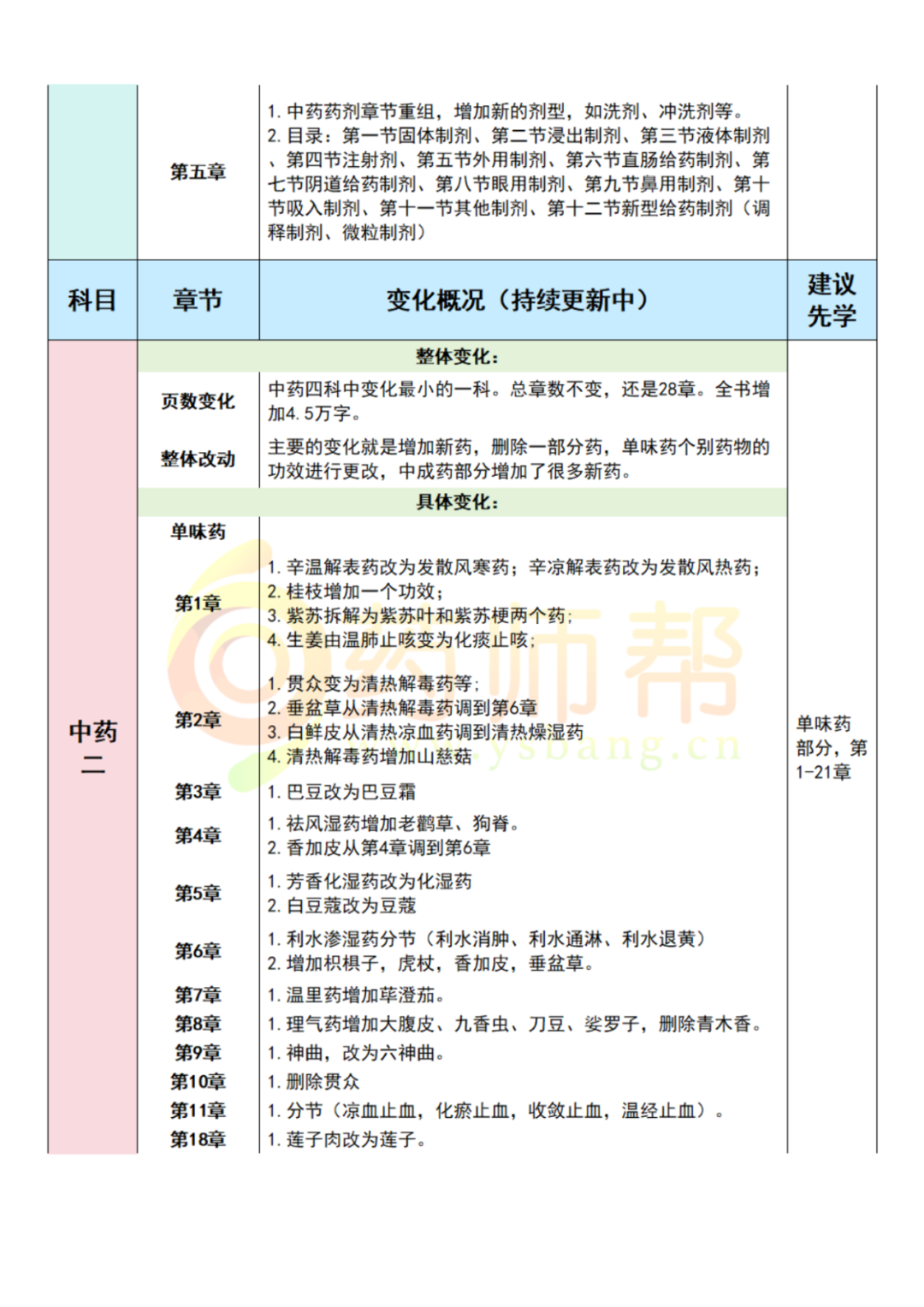
网传2025年执业药师考试指南已发布

变动之大为近10年之最

不掌握变动=直接丢分

图片

2025年执业药师考生
图片

千万别错过

图片
图片

赶紧联系老师领取大纲变动说明表

图片

新大纲通关班



单科599

早学习,早通关

立即抢购>

加老师微信,获取优惠价
咨询报考,领取免费试听课

与优秀者同行

部分学员真实案例展示 · 想拿证快来

……

标签:

发表评论:

◎欢迎参与讨论,请在这里发表您的看法、交流您的观点。

关于我们
聚焦企业最新资讯,助力职业经理人把握企业动向。
留言本
留言本
免责声明
免责声明
投稿规则
投稿规则
扫码关注
Copyright 56ceo.com Rights Reserved. 京ICP备2021035958号-6