◎欢迎参与讨论,请在这里发表您的看法、交流您的观点。
本书以项目导入的形式系统讲解跨境电商企业在进行海外营销时选择的渠道、使用的方法和技巧。以不同类型的海外营销渠道为主干,由浅入深,符合学生的认知规律,将知识目标、能力目标和素养目标充分结合,帮助学生掌握跨境电商企业应该如何组织、实施和复盘海外营销活动,以便更有效地将中国品牌推向世界。

AI教育产品矩阵精准赋能




<<<点击上图查阅详情>>>
<<<点击上图查阅详情>>>
<<<点击上图查阅详情>>>
<<<点击上图查阅详情>>>
↓↓↓


课改新教材发布 AI+共建推进
2025年全新出版矩阵亮相,欢迎选购!↓↓↓

产教融合3.0,让教学直通产业


--业务合作及业务内容咨询--
康亮:18702909419
董思晗:18829246977

国际合作新生态,打造全球教育交流网络
2025年“Botok杯”国际职业院校创新创业邀请赛
赛事覆盖扩容合作单位及院校,赛制持续升级。融合AIGC技能体系,强化产业对接,创新实训式赛项设计,优化培训与比拼模式,联动中方院校深度参与教学、辅导全流程,构建产教融合竞赛新生态。
继续推进中方院校与菲、泰职教标准与课程共建,依托Botok Class平台展示国际化建设成果,定向推广中国电商优质课程资源。
中泰数字技能开发合作项目+Botok杯赛事培训+电商谷(曼谷)合作中心产业实战项目培训:全年预计培训国外师生1000+人次。
泰国/菲律宾研学访学活动
全年联动海外院校、产业园区及中资企业,开展校际合作签约、产教实训、文化互鉴等多元研学访学活动,贯穿全年。

1+X服务再进阶:标准赋能高质量职业认证
电子商务数据分析
考场计划 | 考试日期 | 级别 | 考试时间 | 考试科目 |
2025年第一次 全国统考 | 5月23日 | 初级 | 13:30-14:30 | 理论 |
15:00-17:30 | 实操 | |||
5月24日 | 初级 | 13:30-14:30 | 理论 | |
15:00-17:30 | 实操 | |||
2025年第二次 全国统考 | 6月27日 | 初级 高级 | 13:30-14:30 | 理论 |
15:00-17:30 | 实操 | |||
6月28日 | 初级 | 13:30-14:30 | 理论 | |
15:00-17:30 | 实操 |
农产品电商运营
考场计划 | 考试日期 | 级别 | 考试时间 | 考试科目 |
2025年第一次 全国统考 | 5月16日 | 初级 | 13:30-14:30 | 理论 |
15:00-17:30 | 实操 | |||
5月17日 | 初级 | 13:30-14:30 | 理论 | |
15:00-17:30 | 实操 | |||
2025年第二次 全国统考 | 6月20日 | 初级 高级 | 13:30-14:30 | 理论 |
15:00-17:30 | 实操 | |||
6月21日 | 初级 | 13:30-14:30 | 理论 | |
15:00-17:30 | 实操 |
培训类型 | 培训计划 | 级别 | 培训形式 |
基础技能培训班 | 3月-5月 | 初级 中级 | 线上录播课 |
专项技能研修班 | 4月、7月 | 高级 | 线上直播课 |
专题培训研讨会 | 4月、7月 | 进阶研修 | 线下面授课 |
实战进阶训练营 | 7月、10月 | 进阶研修 | 线下面授课 |
| 继续教育培训班 | 全年 | / | 线上录播课 |
详细统考及培训安排请点击:
电子商务数据分析职业技能等级证书标准内容
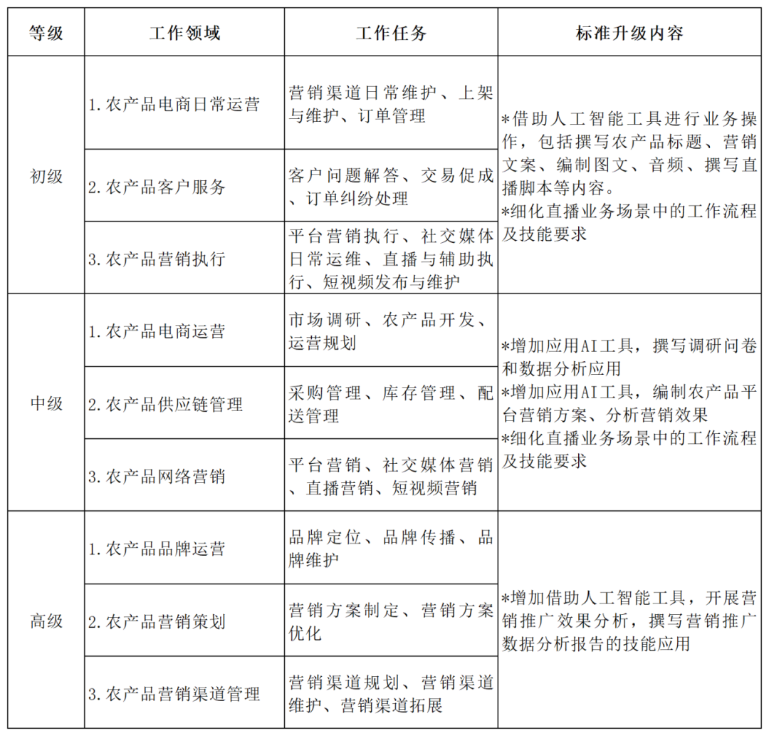
农产品电商运营职业技能等级证书标准内容

全流程完善的服务体系

试点院校权益对比


电子商务数据分析教辅qq群:806293470

农产品电商运营教辅qq群:983036202

添加1+X客服微信,进入相关试点工作群↑↑↑

联系我们
| 合作咨询 | 联系人 | 电话 |
|---|---|---|
| 专业建设服务 | 官方客服 | 400-006-1231 |
| 韩婷 | 18611399833 | |
| 产教融合 | 康亮 | 18702909419 |
| 1+X服务 | 官方客服 | 13121210961 |
| 谭方芳 | 13379282929 | |
| 国际合作 | 高慧 | 17791617645 |
| i博导 | 官方客服 | 18500218978 |

新的旅程,
精彩绽放,
总有一刻为您而来!
新学期,
博导股份以新突破,
助力师生探索无限可能~
让我们以志为擎,从“新”跨越,同心共“创”未来!
往期推荐
◎欢迎参与讨论,请在这里发表您的看法、交流您的观点。

工作时间:8:00-18:00
电子邮件
扫码二维码
获取最新动态
