欢迎对本期的精彩回答投票,我们将对最精彩的回答送上小小的礼物。以表示对作者无私技术奉献的感谢。
本文中回答均由各位射频从业者们自发讨论回复,回答之中不免有错误疏漏,也欢迎大家批评指正。
功率合成场景下 S 参数分析是否适用?
Q:请问假设两颗50Ω的MMIC-PA进行合路,合路器是三端口器件,S11很好,S21很好,S22和S33比较差,会影响功率合成吗?
A:会的,幅度不平衡会影响合成效率。
Q:S21=S31都很好,只是S22/33差。
A:S22/S33差,S21/S31能好?
Q:能吧,传输损耗好,端口驻波差。
A:你要看回波有多差。
Q:理论上三端口无耗互易器件,S11足够好,S21/31足够好,s22/33=-6dB;我看有些实际工程应用中合路时S22/33很差,不理解。
A:-6dB好吗?
Q:不好,所以说s22/33比较差。
A:这本身就不好吧?单看S22或者S33应该就是好不到哪儿去。
Q:所以不太理解,有的功率合成时,2和3端口驻波差为什么也没事呢?
A:功率合成是两端口馈电,S参数是单端口馈电。
Q:您好,那么Pa输出接到驻波较差的2端口或者3端口时不一定会反射回来?此时用S参数分析功率合成不太适用?
A:共模输入没有反射。
Q:好嘞,谢谢,我再理解理解。
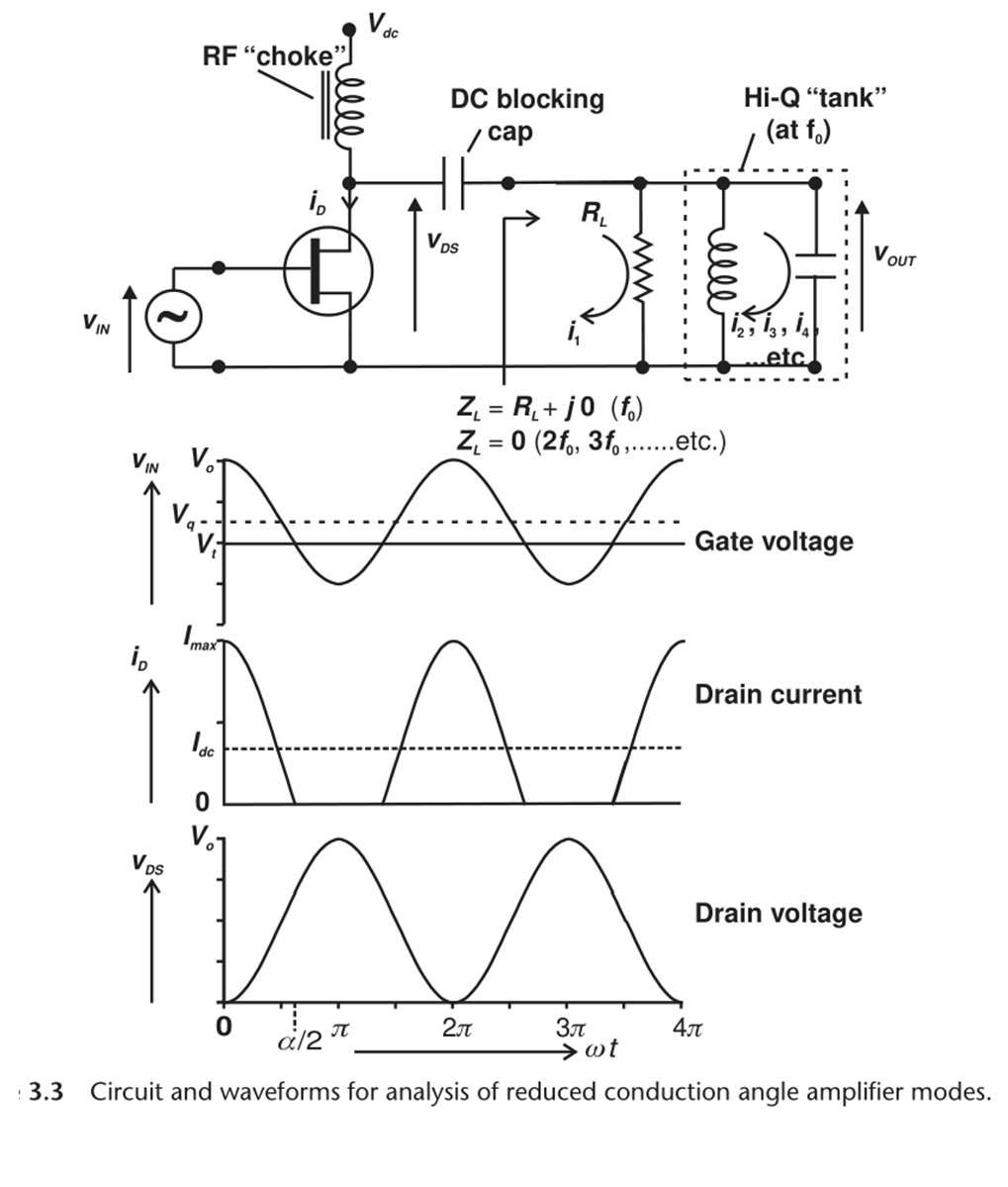
PA 工作在 B/AB 类时 Ids 截止但 Vds 仍为正弦波的原因是什么?
Q:打扰下,有个问题请教下:在PA,工作在B 或者AB类, Ids 截至了,波形是截至正弦波,但是为啥Vds还是正弦波啊。
A:滤波了呀。
A:因为这个:
Q:而且从负载线看,Vds也应该出现截止啊,但是却依旧是正弦波,如下图所示:
A:还是因为这个:

Q:是滤波电路,将电压正弦波提取出来了?
A:是的。
Q:但是有两个疑问,图一中的Vds,是在电容之前。

另外这个负载线,考虑到后面的电路了呢。如果没有考虑,是不是电压应该也是削峰的。
A:如果没有负载没有谐振网络,电压波形和电流波形是一样的,相位相差180而已。
Q:好的 ,非常感谢二位的耐心解答。
有什么设备可以做到控制GPS天线(有源)信号输入的通断?
Q:想请教一个问题,有什么设备可以做到控制GPS天线(有源)信号输入的通断?
A:搞个SWITCH不就行了?
A:可能还得考虑一下开关的插损和隔离度问题。
Q:多谢!
在Virtuoso中如何正确归一化数字输出信号(如output[15:0])?
Q:请问一下 virtuoso中 输出数字信号比如 output[15:0]的二进制码 它对应的模拟信号是电压 输出的时候我想放缩一下 比如57344 我想归一化到1 我除以的2的十六次方。
但是好像calculator 没有把它当做数据57344 而是电压了 这种情况有什么方法解决吗?
A:你先用ad转换成数字信号再试试?转换在这里:
Q:好的好的 谢谢!
TX通路中PA输入匹配需要调试吗?如何优化?
Q:请问整个TX通路中 Transceiver到PA之间的匹配需要关注吗?就是PA的输入匹配,如果关注的话 请问是基于什么性能去调试的呢?
A:以前做手机蜂窝的时候,因为aclr不好调过一次输入匹配(飞线到pa的输入匹配,发现这里的aclr就已经不好了,所以才调试输入匹配)。调到50ohm的位置。
Q:所以就是PA的输出端 根据Loadpull文件 来调试 ,输入匹配一般都是50ohm位置处对嘛?
A:是的。
Q:多谢您!
同型号仪表测量功率相差1dB正常吗?如何处理?
Q:仪表之间打Power 竟然能差到1dB 这正常吗?同型号的仪表 。
A:误差有点大了,需要校准了。
Q:是的 自己能校准吗?IQ5G。
A:联系供应商吧,一般FAE会给校准。
Q:好吧,搞得现在不知道哪个作为基准了。
A:那你们需要一个标准件。
Q:是的。
A:这个仪器我不了解,不过射频三大件都有校准功能。
Q:是的 只不过校准方式略有差异。
A:这些设备厂家一般都会质保,每年会给你定期校准,过了时间,就只能花钱,请计量单位校准了,这个误差太大了,不能容忍,而且功率越大,误差就越大。
Q:是的,主要基准不知道了 ,有的仪表测的功率高,有的仪表测的功率低…真得找FAE。
A:找一个计量日期最近的,或者用一个确定指标的测试件看一下,人为消除一下误差。
Q:有道理,金板的作用此刻体现了。
A:误差是无法避免的。
Q:尽量缩小。
功放仿真增益13dB,实物测试增益大概多少?
Q:大佬们,问一个问题,如果功放仿真出来的版图增益在13个dB左右,那实物加工出来测试的增益大概会是多少呀?
A:频带偏个几百兆都正常。
Q:哈哈,好的。
不用微波暗室矢网测天线增益的方法?
Q:想问一下大家,矢网测天线增益的方法(不用微波暗室)。
A:天线的增益,本质上是一个天线对一个参考的全向天线的相对量(具体可参考书上定义)。
所以可以找一对喇叭天线,测量1号喇叭发射给2号喇叭的能量,即s21。再把一号喇叭换成你想测试的天线,再测测量s21。通过对比两个s21,可得到待测天线的增益和1号喇叭天线的增益之间的关系。已知喇叭天线增益即可计算得到待测天线增益。(比如,把待测天线是z,喇叭天线是y,参考用全向天线是x。已知y=2x,即喇叭天线增益。测量出z=多少y,如z=2y,即可知待测天线增益z=2y=4x)。
方向图的测量也是同样道理。可以旁边放个喇叭天线,二端口接天线,看s21是不是就可以了。
Q:好的,明白了,感谢!
差分信号用Balun仿真时端口阻抗如何匹配?
Q:请教一下大家,差分的信号,用3端口balun来仿真时,阻抗匹配时,port口是直接匹配50欧姆吗?
A:balun不影响阻抗 只是理想的单转差。
理想巴伦阻抗变换1:1的话,差分端就是匹502,差分阻抗1:1变换到单端阻抗刚好匹配。
A:单端口50欧姆,右边接两个port是两个50欧,一个差分port就是100,我是这么做的。
Q:你好,请教一下,输入50欧姆,差分输出100欧姆,这样吗?
A:不对,应该两个都是50吧。
Q:这样吗,3个50?我发现左边50,右边两端口25,输入驻波最好。
A:我是这么理解:
Q:那如果我把左边按照50欧姆匹配好了,是不是就可以认为差分的匹配也是好的了。
A:这不好说吧,你单端转差分应该也要看差分信号的相位和幅度吧,如果只是巴伦,我没用过这种,我是自己用电感搭的,而且后面也不会是50欧,一般都是接具体器件的。
Q:哦哦,我是用理想balun,出一个差分信号进行仿真。仿真结果是可以的。就是不太清楚,带着理想balun查看的s11也是ok的,不知道这算不算匹配好了。
A:看你怎么设置,单端口都是50Ω,双端口如果按照图上的负极接到地就是50Ω,如果双端口负极接到双端口其中一个端口,那就设置100Ω。
做匹配建议按照1来做 ,仿真1、2两种设置都是对的 但是表达物理意义不同 第一个表示能量从1端口平均分配到2、3端口 而第二个表示单端口能量全部流动到差分端口。
总结一下:无论哪个仿真方式 能量都是守恒的。
Q:你好,我请教一下,我是用理想balun,出一个差分信号进行仿真。仿真结果是可以的。就是不太清楚,带着理想balun查看的s11也是ok的,不知道这算不算匹配好了。
A:看下S21和31的参数,是不是-3dB左右,以及相位是不是差180,如果都没问题,这个巴伦是正确的。
Q:是对的,那这么说可以认为匹配是对的。我还有一点疑问就是,如果实际应用时没有balun,那直接接50欧姆信号源,可以匹配吗?
A:实际巴伦有电感和寄生电阻,需要LC匹配网络来匹配到50Ω,可以看一下这篇论文:
A:“ 是对的,那这么说可以认为匹配是对的。我还有一点疑问就是,如果实际应用时没有balun,那直接接50欧姆信号源,可以匹配吗? ” 巴伦不仅仅做匹配,还有双端口变成单端口的功能,如果没有,你双端口怎么成为单端口,或者相反,单端口表双端口。
Q:好的,感谢各位,我学习一下。
微带线MCROSO的四个宽度对应方向如何确定?
Q:大佬们,我没见过有资料介绍过MCROSO,这个微带线的四个宽度对应的方向是这样的吗?左上右下。
A:把每个端口是多少显示出来就能看到了,options里面,或者就到版图里面放一个看看。
Q:好的,谢谢大佬!
以上就是本期全部问答内容了,这期中的问答中哪个是您心目中最精彩的呢?欢迎投票
针对以上问答您有不同的见解吗?欢迎在下方留言区说一说哟
我们将给精彩留言送上慧智微笔记本一个
慧智微射频技术问答9群已建立
欢迎您来提问,更欢迎您来解答
扫码加小助理微信,邀请您进入群聊
本文来自慧智微,未经授权不得转载
如有需要请后台私信慧智微电子发送“转载”
