首页 / 教育 / 正文
25年社工真题答案出了!速进估分!

Time:2025年06月13日 Read:186 评论:0


社工《法规与政策》考试已结束!

大家考得怎么样?试题难不难?偏不偏?
欢迎留言一起讨论!
重中之重来啦,社会工作师《法规与政策》的真题答案看过来!

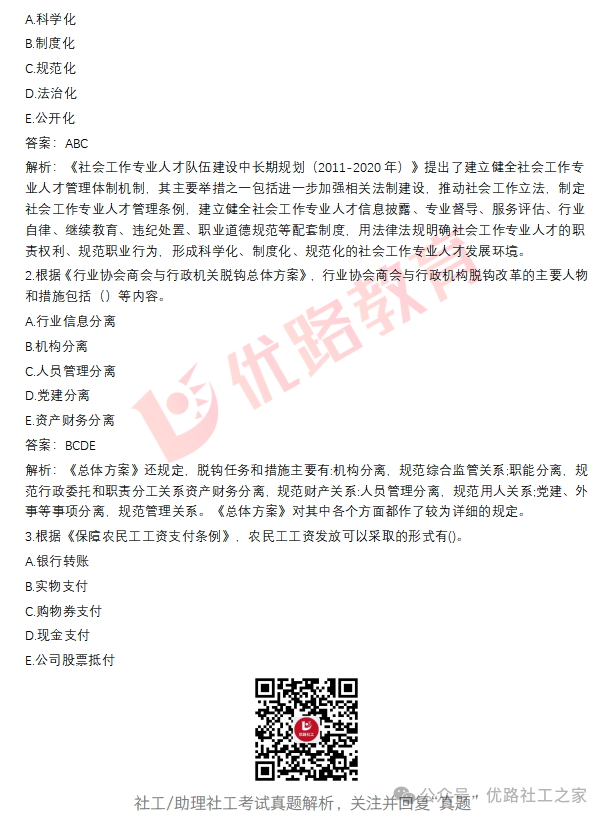
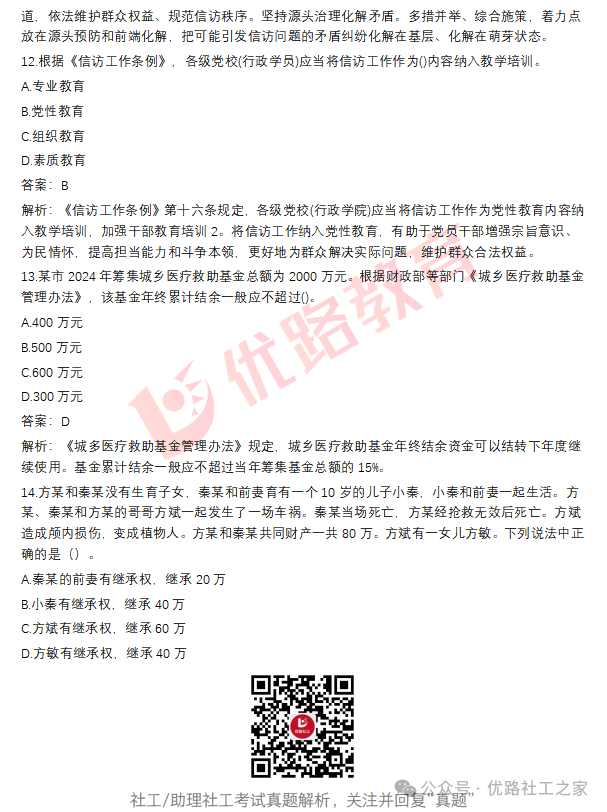
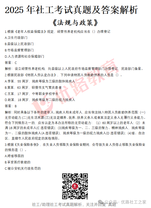
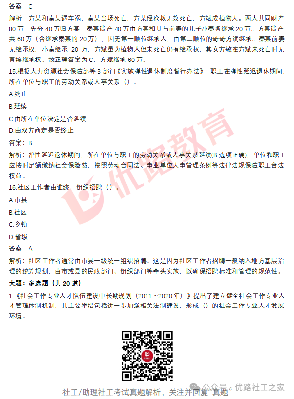
注意:以上提供的真题,皆为考生回忆版,与考卷可能会存在差异,答案和解析仅供参考。

因篇幅有限,只展示了部分真题,关注公众号【优路教育】,回复“真题”即可查看更多真题,各科真题持续更新中!
-在线估分入口-

优路估分小程序,助你快速估算成绩
趁记忆还新鲜,赶紧估分对答案
不仅能在线估分,还能看真题解析
点击下方卡片开始估分
温馨提示:考试助理社工的同学,点击左上角,切换至助理社工即可在线估分。
-社工估分群-

识别下方二维码进入社工考后估分群
考后第一时间更新真题答案,还能交流考情哦

-真题解析直播-


考后在线解读真题试卷


全科真题考后陆续更新


点击下方卡片预约社工/助理社工各科真题解析直播



温馨提示:考试助理社工的同学,点击左上角,切换至助理社工即可看助理社工真题直播。


最后,小优祝大家今年社工/助理社工考试顺利拿证!


说明:本文部分素材来源于网络,仅供学习交流之用,侵删!

图片点击下方卡片关注我,【成绩查询】、【报考资讯】、【备考干货】、【每日一练】、【精讲课程】等内容持续更新,速来关注!!!

图片

优路学员赶快扫码
进入优路教育app
开始多学习福利哦
图片
图片
图片

标签:

发表评论:

◎欢迎参与讨论,请在这里发表您的看法、交流您的观点。

关于我们
聚焦企业最新资讯,助力职业经理人把握企业动向。
留言本
留言本
免责声明
免责声明
投稿规则
投稿规则
扫码关注
Copyright 56ceo.com Rights Reserved. 京ICP备2021035958号-6