◎欢迎参与讨论,请在这里发表您的看法、交流您的观点。
PART.1
学校简介

哈尔滨广厦学院是经教育部批准成立的黑龙江省属民办全日制普通本科院校。学校始建于2000年,坐落于素有“冰城夏都”美誉的文化名城哈尔滨,占地面积45.72万平方米;建筑面积21.76万平方米;目前在校生近9000人。学校设有财经学院、信息学院、艺术与传媒学院、人文教育学院、马克思主义学院、创新创业学院。开设19个本科专业,涵盖管理学、经济学、工学、艺术学、文学、理学、教育学七个学科门类,形成了以管理学为主,经、管、工、理、艺术、文学、教育等多学科协调发展的专业格局。

学校不断扩展国际合作,积极开展对外人才培养、学术、科技和文化交流,先后与美国、英国、法国、加拿大、澳大利亚等众多知名高校或科研机构建立了长期友好的合作关系,为学生提供海外升硕实验班、海外课堂等国外学习项目,遴选优秀教师出国交流、访学、进修,定期聘请国外专家教授来校讲学等。26名国外专家教授来校讲学,直接受益学生2万余人次。

学校先后获得“中国民办高等教育优秀院校”、“全国质量、信誉、服务三A诚信单位”、“全国民办教育先进集体”、“2018-2019年度国际化办学典范高校”、“黑龙江省师德先进集体”、“黑龙江省普通高等学校教学管理质量先进集体”、“黑龙江省平安校园示范单位”、“黑龙江省高校毕业生就业服务优秀工作站”、“黑龙江省普通高等学校学生工作先进集体”、“教学质量过硬、学生家长满意学校”、腾讯网“2017年度品牌实力民办高校”、新华网“2017年度社会影响力民办高校”等一系列荣誉称号,彰显了学校的品牌形象,提升了学校的社会知名度和美誉度。
PART.2
招聘基本条件
1.具有中华人民共和国国籍。
2.遵纪守法,无因犯罪受过刑事处罚或处分。
3.具有良好的职业道德与学术道德。
4.必须已经获得报名岗位所需的学历和学位。
5.应聘人员应身心健康,仪表端庄、口齿清晰,具有良好的语言表达和沟通能力。
6.具有高校或相关行业工作背景者优先。
7.在国外获得的学位学历,须提供教育部留学服务中心出具的学历学位认证材料。
PART.3
招聘计划
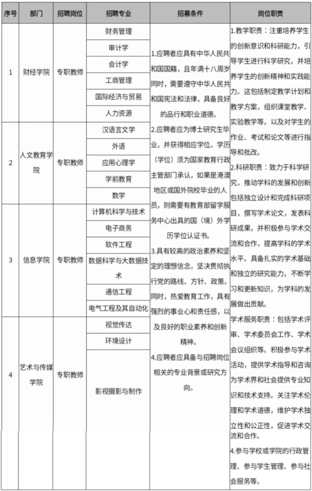
(一)专职教师

(二)行政人员

(三)辅导员

(四)博士人员

PART.4
报名时间
从即日起至录满为止。
PART.5
报名程序
(一)报名
1.报名方式:电子邮件报名,报名邮箱为gsxyrsc@126.com。
2.报名提交材料
(1)《哈尔滨广厦学院公开招聘人员报名信息登记表》(附件1)。
(2)身份证扫描件、个人简历;
(3)本科、硕士研究生学习阶段的毕业证和学位证扫描件;
(4)具有高校或相关行业工作背景人员提供各类证书和科研成果原件及复印件1份,其中SCI、EI收录论文需提供检索证明;科研项目需提供立项通知书及证明个人参与名次的相关材料;
(5)各岗位要求的其他条件的证明材料扫描件(如党员证明等)。
以上材料的电子版以压缩包的形式一并发送到报名电子邮箱(邮件主题标明为“姓名+应聘岗位+所学专业+硕士/博士”或“银龄教师+姓名”)。
PART.6
相关待遇
1.综合收入在同地区行业内处于领先,享受带薪寒暑假。
2.缴纳五险一金(养老保险、医疗保险、失业保险、生育保险、工伤保险和住房公积金)。
3.年终一次性奖金和年底贺岁金、节日福利、餐补、采暖津贴、提供住宿、免费班车、健康体检。
4.优秀者薪酬待遇采取“一人一议”制。
PART.7
联系方式
1.通讯地址:哈尔滨呼兰区学院路1号
2.联系电话:18745077013
3.联系人:隋老师
3_附件:哈尔滨广厦学院公开招聘人员报名信息登记表.xlsx
-END-
来源|人事处
排版|李菲菲
校对|王雨桐 朱婉茹
责任编辑|阚捷
审核|张亚红 赵云龙
责任部门|校党委宣传部

◎欢迎参与讨论,请在这里发表您的看法、交流您的观点。

工作时间:8:00-18:00
电子邮件
扫码二维码
获取最新动态
