首页 / 时事 / 正文
行业资讯 | 国家档案局印发《电子档案管理办法》

Time:2025年02月12日 Read:254 评论:0

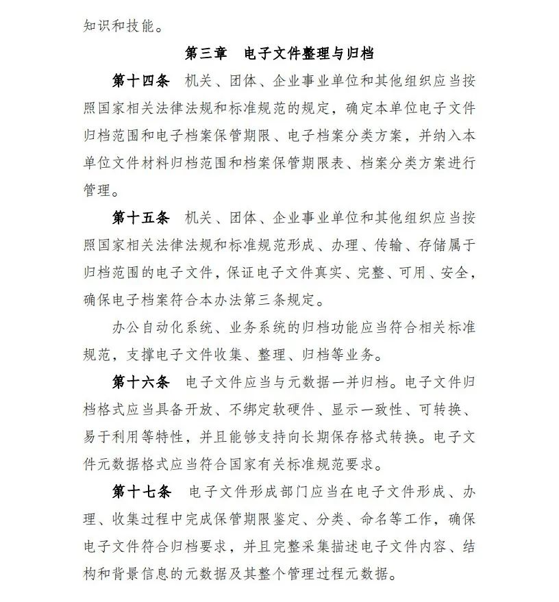
日前,国家档案局令第22号公布《电子档案管理办法》(以下简称《办法》),自2024年11月1日起施行。《办法》就进一步加强和规范电子档案管理工作,确保电子档案真实、完整、可用、安全,对电子档案全过程管理提出规范要求。
《办法》出台是贯彻实施《中华人民共和国档案法》《中华人民共和国档案法实施条例》,确保电子档案管理工作依法依规开展的重要举措,标志着我国电子档案管理工作迈入新阶段。对推动档案事业创新发展,实现档案现代化,具有重要意义。
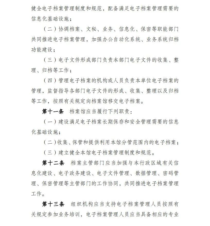
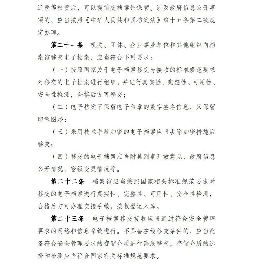
《办法》共七章三十八条。明确了电子档案的定义及“来源可靠、程序规范、要素合规”的具体要求和全过程管理原则。规定了档案主管部门、电子档案形成单位、档案馆的职责。对电子文件整理与归档、电子档案移交与接收、电子档案保管与处置、电子档案开放与利用等方面提出明确要求。对档案馆和形成档案的机关、团体、企业事业单位以及其他组织规范开展相关工作具有指导意义。


原文如下:


来源:国家档案局



原文链接:http://56ceo.com/?id=6747

标签: 时政 

发表评论:

◎欢迎参与讨论,请在这里发表您的看法、交流您的观点。

关于我们
聚焦企业最新资讯,助力职业经理人把握企业动向。
留言本
留言本
免责声明
免责声明
投稿规则
投稿规则
扫码关注
Copyright 56ceo.com Rights Reserved. 京ICP备2021035958号-6