◎欢迎参与讨论,请在这里发表您的看法、交流您的观点。
作者:黄利华,新世纪小学数学教材分册主编、北京第二实验小学特级教师
本文刊登于《小学教学》2024.6
2022年版课标把原来“图形与几何”领域的四个主题整合为两个:“图形的认识与测量”“图形的位置与运动”。新世纪小学数学第五版教材(即北师大版教材,以下简称第五版教材)以发展核心素养为统领,结合主题具体内容,力求体现课程内容与学习内容的整体性和一致性。下面就第五版教材中“图形与几何”领域的主要变化、各主题内容结构和编写特色进行阐述。
一、第五版教材“图形与几何”领域主题内容概述
小学阶段“图形与几何”领域侧重于空间观念、几何直观、量感和推理意识的发展。第五版教材坚守儿童立场,力求将素养培养融入内容的学习中,凸显数学学习的本质,让学生的学习过程充满张力。
图形的认识与图形的测量有密切联系,图形的认识主要是对图形的抽象,认识图形的特征;图形的测量重点是确定图形的大小。图形的认识是帮助学生建立关于几何图形的直观概念,是图形的测量的基础,而图形的测量是从度量角度加深对图形特征的认识。在图形的认识与测量过程中,学生逐步形成空间观念、量感和推理意识。
图形的位置与图形的运动有着密切的关系,确定图形的位置重点是确定点的位置,要使学生体会用数对表示平面上点的位置,为后续学习坐标积累经验;图形的运动则提供了动态研究图形的途径。用图形上点的位置变化来刻画图形的运动,在坐标系中研究图形的运动,可以有机地实现图形的位置与图形的运动的融合,有助于发展空间观念和几何直观。
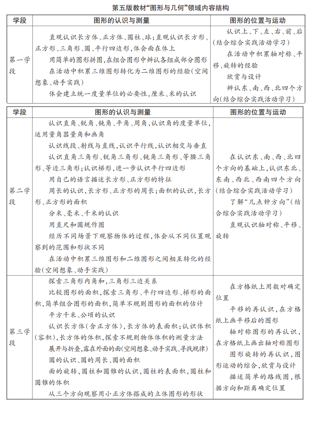
根据2022年版课标的课程内容设计,第五版教材“图形与几何”领域的两个主题在各学段之间的内容相互关联、螺旋上升、逐段递进,各学段相关主题内容结构如下表所示

二、第五版教材“图形的认识与测量”主题的主要变化及特色
1.主要变化。
(1)结合2022年版课标要求,基于核心素养导向,第五版教材对“图形的认识与测量”主题的内容进行了整体编排设计。
一年级下册(简称一下,以下类似情况均按此处理)和二下分别增加“用简单图形拼图”的内容;第四版教材二下认识角,长(正)方形的特征,分米、毫米、千米度量单位的认识后移至三上;第四版教材三上周长相关内容后移至三下;第四版教材三下面积相关内容后移至四下;四下新增用直尺和圆规作图相关内容;第四版教材四下“探索三角形内角和”“探索三角形三边关系”后移至五上;五上“多边形的面积”的学习中,进一步体会转化的思想,增加了活动经验积累课“比较图形的面积”,融入“出入相补”"九章算术”等数学历史资料,渗透中华优秀传统文化;整合第四版教材五下相近内容,安排“长方体的认识与表面积”“长方体的再认识与体积”的学习,分别从二维和三维的角度逐步加深对长方体的认识,既反映了内容的整体性、连续性,又体现了认知过程的进阶性;六上“圆”的学习中增加活动经验积累课“车轮为什么是圆的”,促进学生在操作、分析、探究中加深对图形的整体感知,新增“修复铜镜”一课,促进学生在解决现实生活中挑战性问题的过程中丰富对圆的认识,感悟数学在生活中的广泛应用。
(2)根据2022年版课标的要求,重新设计“观察物体”的内容。
将第四版教材一下“观察物体”后移并整合至三上,引导学生经历推理想象、观察验证的活动过程,体会在小场景下观察物体,从不同位置观察到的范围和形状不同,积累观察经验,初步培养空间观念;第四版教材六上大场景下观察物体前移至四上,增加模拟和想象,体会从不同范围和角度观察到的物体的形状不同;第四版教材四下从三个方向观察用小正方体搭成的立体图形的形状后移至五下;六上“观察物体”单元增加“有趣的投影”一课,发展学生的空间想象能力和空间观念。
(3)在一下、二下、三下、四上分别增加三维和二维图形之间相互转化的活动,体现整体编排、分步实现、螺旋上升的编写理念。
在一下和二下各增加一个“图形大变身”单元,引领学生体会三维图形可以通过拓印、影子等转化为二维图形,二维图形可以通过折一折、卷一卷等活动转化为三维图形,感受立体图形和平面图形之间的关系;三下以生活中常见的各种盒子为素材,引领学生在拆和叠盒子的实践操作中积累图形转化经验;四上新增“图形的奥秘”,引领学生体会通过切截、断层扫描、滚动等方式可以实现二维图形和三维图形之间的转化。通过上述系列活动,学生能够更好地理解图形及其空间关系,为第三学段进一步学习和认识图形积累经验,为发展空间想象能力和空间推理能力提供空间和机会,促进量感、空间观念、几何直观、推理意识的发展。
2.特色。
(1)突出三维图形与二维图形之间的互相转化。
积累三维图形与二维图形之间互相转化的经验有利于促进学生空间观念的形成与发展。第五版教材设计了一系列符合儿童生活经验的主题单元,通过不同年级、不同操作内容、不同难易程度的系统设置,由浅入深地逐步帮助学生积累丰富的直观经验,促进学生对空间与空间图形的感悟。在一年级直观认识简单立体图形的基础上,通过用立体图形印、描、投影得到平面图形,学生初步感悟可以利用体得到面。在二年级用纸折出立体图形的过程中,学生初步感悟将平面图形转化为简单的立体图形,同时经过翻新“蜗牛的家”活动,将面贴回体上,初步感悟体由面围成。在三年级拆、叠盒子的过程中,学生结合拆盒子和叠盒子过程中的变化(三维—二维—三维),发展空间观念。在后续的学习中,学生将研究立体图形的截面、俯视图、投影及从不同的角度观察立体图形,进一步研究面与体之间的关系,从而促进空间观念的发展。
(2)在操作过程中形成对几何图形的感觉。
2022年版课标增加了表达、感知等词语,学生需在操作过程中感知、想象与表达。第五版教材设计了大量体现任务导向的操作活动,为学生的数学学习提供“脚手架”,帮助学生积累活动经验、发展想象力。例如,一下“图形大变身(一)”单元中,第1课时借助实物的描、印等活动,引领学生基于立体图形得到平面图形;第2课时根据印出的平面图形的形状,引领学生借助想象、推理,想象对应的立体图形,再通过印一印的活动去验证;第3课时“影子剧场”借助投影活动,帮助学生进一步积累认识图形的经验。这些操作活动为学生的想象和思考提供了有效支持,让学生充分经历抽象、识别、想象、对比、操作、验证的思维过程,体会立体图形和平面图形之间的关联,积累观察和思考的经验,提高观察、想象和动手操作能力,发展空间观念。

(3)亲历统一度量单位的过程,引导学生感悟度量的意义。
度量是用一个数值来表示物体的某一属性。长度、面积、体积等的度量都是将一个待测量和一个标准量(单位)进行比较,标准量(单位)的个数就是度量的结果,度量单位是度量的核心。第五版教材采用“直接比较—运用非标准单位测量—运用标准单位测量”的编写思路,学生经历从“非标准”到“标准”、从“多元”到“统一”的过程。例如,二上安排认识长度单位,在引出长度单位之前,学生通过“教室有多长”这一课,在小组合作中使用不同的测量工具进行实际测量,在测量活动中感受不同工具、不同度量单位带来的问题,初步感受统一度量单位的必要性。紧接着,在“课桌有多长”一课中再次经历用不同方式测量同一物体的过程,体会建立统一度量单位的重要性。在这个过程中认识厘米,建立关于厘米的长度观念,并能够应用尺子进行度量。然后在认识厘米的基础上进一步拓展,认识“一米有多长”。第五版教材以测量活动贯穿始终,让学生积累测量经验,激发优化测量方法的意识,发展量感。
(4)基于度量单位测量图形,感悟度量方法,进一步认识图形特征。
图形的测量中会用到图形的特征,而借助测量可以更好地认识图形的特征。在周长和面积的学习活动中,第五版教材在认识周长和面积度量单位的基础上,引导学生探索周长和面积的计算方法,注重借助画图、平铺面积单位等方式,让学生经历用单位度量图形的过程,寻找周长、面积与图形组成要素(长、宽)之间的关系,将度量的意义与图形特征之间建立联系,进而得到度量的方法及计算公式。在此基础上,第三学段,一方面学生利用平面图形之间的关系,通过转化得到新图形的面积计算公式;另一方面学生将对长度、面积的学习经验类比迁移到体积的学习过程中,利用立体图形与平面图形之间、立体图形之间的关系,类比转化得到新图形的面积、体积计算公式。在推导这些常见图形周长、面积、体积计算方法的过程中,学生逐步形成量感和推理意识。
三、第五版教材“图形的位置与运动”主题的主要变化及特色
1.主要变化。
第五版教材重新进行了“图形的位置与运动”主题的整体安排,主要变化有二:一是结合真实情境真实问题开展方向与位置的学习。在一上介绍教室的任务中学习用上、下、前、后、左、右描述物体的相对位置(结合综合实践活动学习);在二上画校园路线图的任务中学习用东、西、南、北描述位置(结合综合实践活动学习);在三上记录校园的任务中了解、运用八个方向和“几点钟方向”解决问题;在六上结合云南大象北迁的真实问题学习用方向和角度确定位置。二是内容的结构调整。第五版教材力求把图形的位置与运动作为一个整体进行学习,将第四版教材四上“在方格纸上用数对确定位置”后移至五上,与图形的运动统整学习,新增“摆图案”一课,加强点的坐标变化及位置与运动之间的联系;将第四版教材五上“轴对称再认识(二)”“在方格纸上画出轴对称图形”后移至六下,与图形运动的综合统整学习。
2.特色。
(1)结合形式多样的操作活动,积累动态观察图形的活动经验。
第五版教材围绕图形的运动“感知并描述图形运动和变化规律”的主线,分五次进行了编排:第一次在一下,引领学生在活动中积累与轴对称图形有关的经验;第二次在二上,引领学生结合实例感知平移、旋转和轴对称;第三次在三下,引领学生直观认识轴对称图形和平移、旋转;第四次在五上,引领学生在方格纸上画平移后的图形;第五次在六下,引领学生在方格纸上画轴对称图形及图形运动的综合。上述内容里都安排了大量的实例与活动作为学生的学习支持,帮助学生积累活动经验,形成初步的空间观念和几何直观。

(2)引导学生经历“先想一想,再做一做,再想一想”的过程,鼓励学生通过观察、操作、想象,体会图形运动的过程。
第五版教材设计了类似“先想一想,再做一做,再想一想”的学习活动,引导学生在图形运动的学习中先想一想,独立观察和想象,尝试做出判断,然后看一看、做一做,每个学生自己进行操作,剪几个一样的图形或准备一些小的学具摆一摆;最后对实际看到的和想象的进行比较,回想图形的运动过程。在这个过程中,学生想象和思考图形运动可能的状态,经历操作体验图形运动的过程和验证想象的过程,而操作和想象的结合又促进学生在头脑中建立正确的表象,发展空间观念。
(3)将图形的位置与图形的运动有机融合,感悟图形的运动变化可以用图形上点的位置变化进行刻画。
第五版教材在引导学生通过图形位置的表达理解坐标意义的同时,将其与图形的运动之间建立联系,为从动态的角度丰富对图形的认识提供了新的路径。例如,五上承接“确定位置”内容,设计“摆图案”一课,引领学生在观察点的运动中,发现移动过程中数对的变化规律,用坐标的变化感知平移,在点的运动变化中,初步沟通图形的位置和变化之间的联系。接着安排“平移”的内容,以“平移长方形”为例,引导学生探索把图形的平移转化为关键点的平移,用坐标的变化刻画平移,体会图形平移的特点,加深对图形平移的认识,积累平移图形的感性经验。在此基础上,又以“可爱的小猫”为素材,引领学生从坐标的角度刻画图形的位置,鼓励学生利用数对将小猫在方格纸上进行变化,在直角坐标系背景下感受图形变化的多样性,通过数对感知图形特征,再次沟通图形的位置和运动之间的关联,发展几何直观、符号意识和空间观念。
总之,在第五版教材修订的过程中,我们注重将图形的认识与测量、位置与运动进行有机融合、结构化设计,变点状学习为同类概念的系统认知,体现从未知到已知的转化,帮助学生养成从整体的视角看待事物的思维方式,为促进素养形成提供了平台、空间与土壤,营造了有利于学生学习数学的生态环境,创建了儿童幸福成长的数学家园。
来源 小学教学
文章版权归原作者所有
转载只供学习,无任何商业用途
如有侵权请联系删除

近期热门

★北师大这份历时7年的教育质量报告,用数据揭示了影响学习的9大要素
新世纪小学数学——
官方网站:xsj21.com





◎欢迎参与讨论,请在这里发表您的看法、交流您的观点。

工作时间:8:00-18:00
电子邮件
扫码二维码
获取最新动态
