◎欢迎参与讨论,请在这里发表您的看法、交流您的观点。

全国新世纪小学数学研究与应用基地是新世纪小学数学(北师大版)教材研究与实践的重要力量,基地每年举办一届教学设计与课堂展示活动,迄今已举办19届。“什么是一节好课”系列讨论由新世纪小学数学(北师大版)教材编写组发起,旨在通过生动的教学案例展示与深度的专业对话,共同探索和诠释一节好课的内涵(点击此处了解刘坚主编解读“什么是一节好课”)。为此,新世纪小学数学(北师大版)教材编写组、北京师范大学出版集团联合各省、市、实验基地的教研机构,共同举办第20届基地教学设计与课堂展示活动暨首届新世纪小学数学(北师大版)教材“什么是一节好课”主题课例征集活动,诚邀各位教育工作者积极参与,共同追求和探索《义务教育数学课程标准(2022年版)》理念与课堂教学实践的双向启发与融合。
一、征集重点与范围
此次征集活动面向全国新世纪小学数学研究与应用基地、独立基地校、百所示范校及名师工作室,自愿申报。
注:名师工作室需由教育部门审批通过、县区级(包括)以上的小学数学名师工作室。在报名时需提交相应证明材料(文档、照片、扫描件均可。此材料只作为资格审核使用,不对外公开)。每个基地提供1-2节课例,每所独立基地校/百所示范校提供1节课例,每个名师工作室提供1节课例。
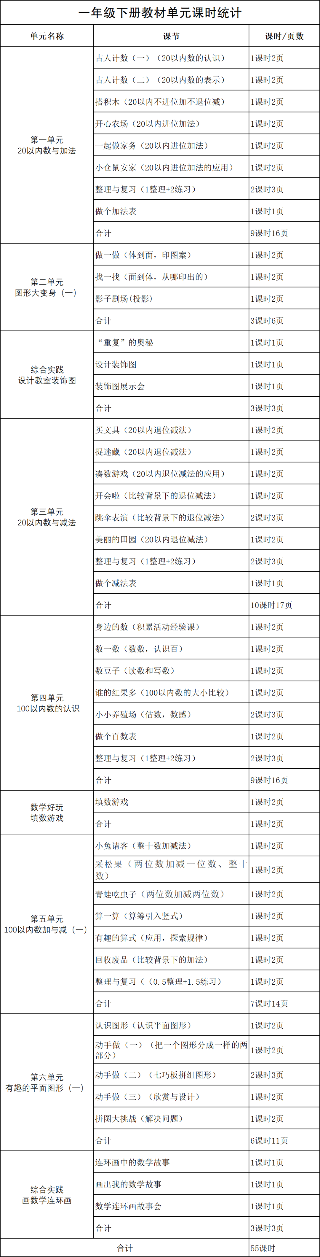
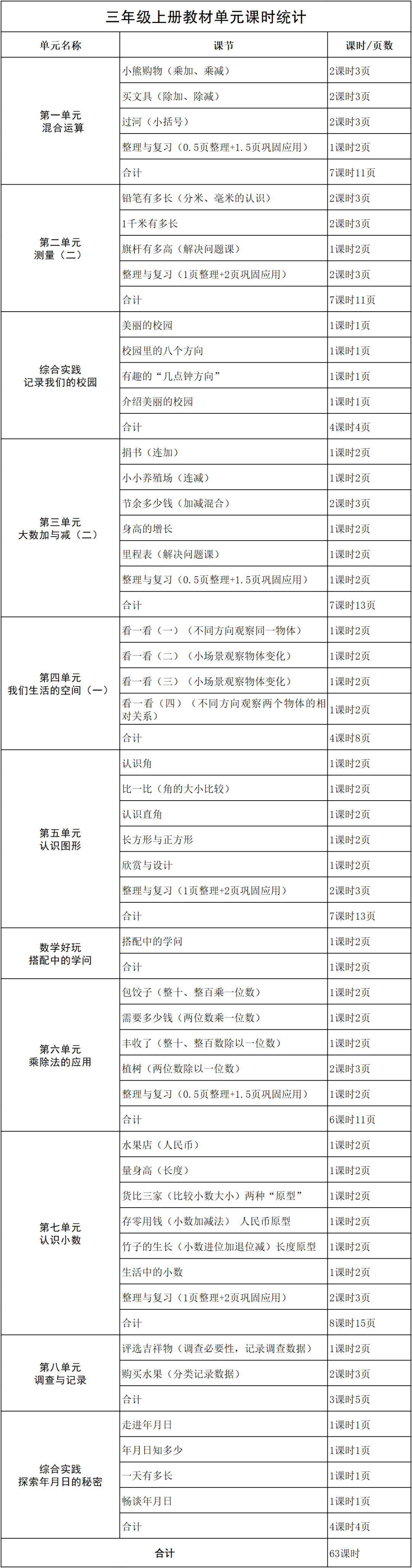
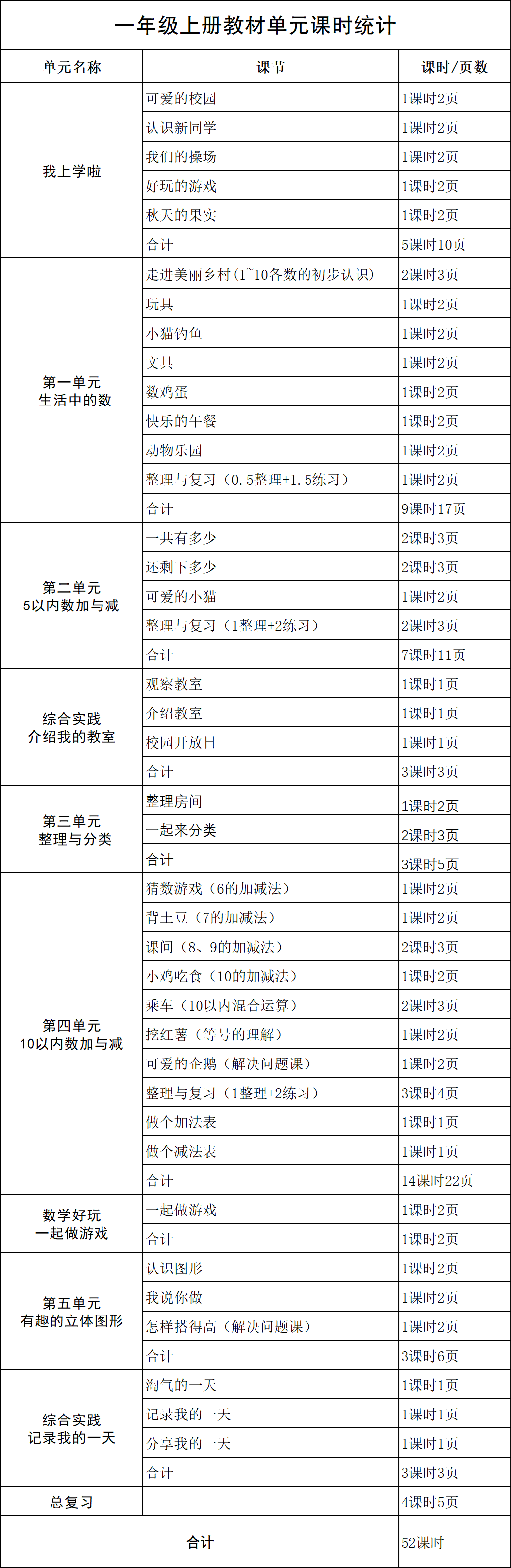
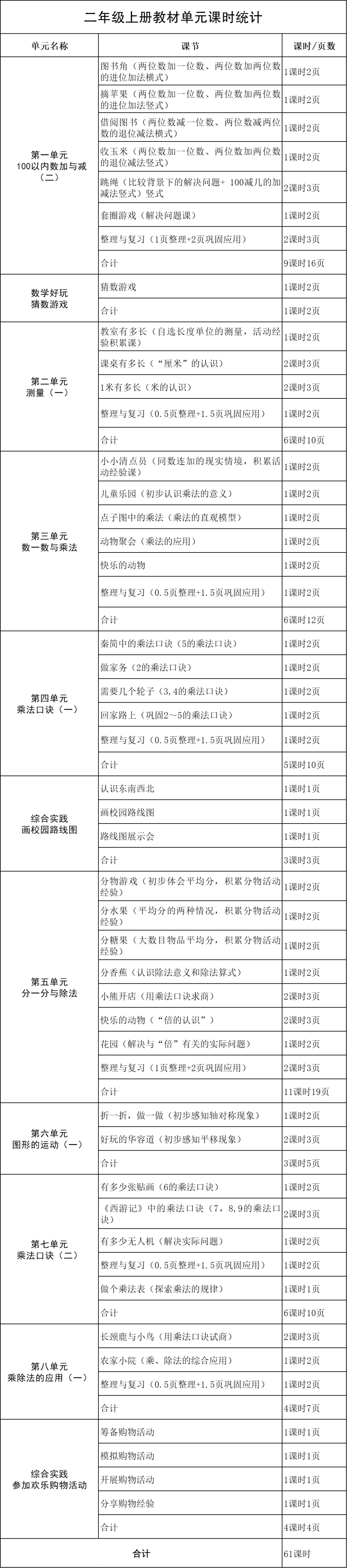
本次征集的重点课例为新世纪小学数学第五版教材二年级、三年级内容。一年级优秀课例也可参加征集活动,其他年级不作考虑。(新世纪小学数学(北师大版)教材一年级、二年级、三年级目录见本文下方图片或下载附件,确定课题后填写保密协议,编写组将提供新版教科书)
二、课例要求
1.坚持正确方向、确保科学严谨、突出课堂实效,注重制作规范、保证内容原创。
2.提供一节完整的教学视频的实录,时长一般为35-45分钟,教学视频包括片头,时长5秒,文字信息包括年级、课名、主讲教师、学校等。另附本节课精彩片段推荐(1-2段,每段5-8分钟)说明,包括时间起始点和结束点,推荐原因(200字左右)。
三、工作程序
1.选题、咨询及提交报名表,即日起-2月25日
联系人:王老师 13069652337(微信同号)
四、组织单位
北京师范大学出版集团
承办:北京新世纪九章教育科技研究院(代章)

扫描网盘二维码下载附件
附件1:报名表
附件2:一、二、三年级新版教材单元课时目录
来源 新世纪小学数学
文章版权归原作者所有
转载只供学习,无任何商业用途
如有侵权请联系删除

近期热门

★北师大这份历时7年的教育质量报告,用数据揭示了影响学习的9大要素
新世纪小学数学——
官方网站:xsj21.com





◎欢迎参与讨论,请在这里发表您的看法、交流您的观点。

工作时间:8:00-18:00
电子邮件
扫码二维码
获取最新动态
