◎欢迎参与讨论,请在这里发表您的看法、交流您的观点。

“体重异常容易导致高血压、糖尿病、心脑血疾病管、脂肪肝,甚至一部分的癌症也和体重异常有一定的关联。”
什么样的胖才是真的超重肥胖?


值得注意的是,这份食谱细化到了全国不同地区的食谱示例,并备注了食谱的“总能量”。


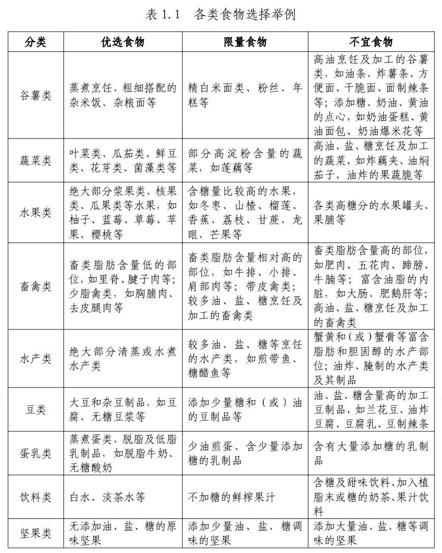
鼓励主食以全谷物为主,适当增加粗粮并减少精白米面摄入;
保障足量的新鲜蔬果摄入,但要减少高糖水果及高淀粉含量蔬菜的摄入;
优先选择脂肪含量低的食材,如瘦肉、去皮鸡胸肉、鱼虾等;
优先选择低脂或脱脂奶类。

减重期间应少吃油炸食品、含糖烘焙糕点、糖果、肥肉等高能量食物(高能量食物通常是指提供400kcal/100g以上能量的食物)。
减重期间饮食要清淡,每天食盐摄入量不超过5g,烹调油不超过20~25g,添加糖的摄入量最好控制在25g以下。
减重期间应严格限制饮酒。每克酒精可产生约7kcal能量,远高于同质量的碳水化合物和蛋白质产生的能量值。
控制总能量摄入和保持合理膳食是体重管理的关键。控制总能量摄入,可基于不同人群每天的能量需要量(如下表),推荐每日能量摄入平均降低30%~50%或降低500~1000kcal,或推荐每日能量摄入男性1200~1500kcal、女性1000~1200kcal的限能量平衡膳食。

可根据不同个体基础代谢率和身体活动相应的实际能量需要量,分别给予超重和肥胖个体85%和80%的摄入标准,以达到能量负平衡,同时能满足能量摄入高于人体基础代谢率的基本需求,帮助减重、减少体脂。
可根据身高(cm)减去105计算出理想体重(kg),再乘以能量系数15~35kcal/kg(一般卧床者15kcal/kg、轻身体活动者20~25kcal/kg、中身体活动者30kcal/kg、重身体活动者35kcal/kg),计算成人个体化的一日能量。
《成人肥胖食养指南(2024年版)》建议,三大宏量营养素的供能比分别为:脂肪20%~30%、蛋白质15%~20%、碳水化合物50%~60%,推荐早中晚三餐供能比为3:4:3。
定时定量规律进餐

除了吃,减肥还有这些小窍门

合理的减重速度为每月减2~4公斤



原文转自:人保日报/健康中国

点击下方图片跳转链接▼




◎欢迎参与讨论,请在这里发表您的看法、交流您的观点。

工作时间:8:00-18:00
电子邮件
扫码二维码
获取最新动态
